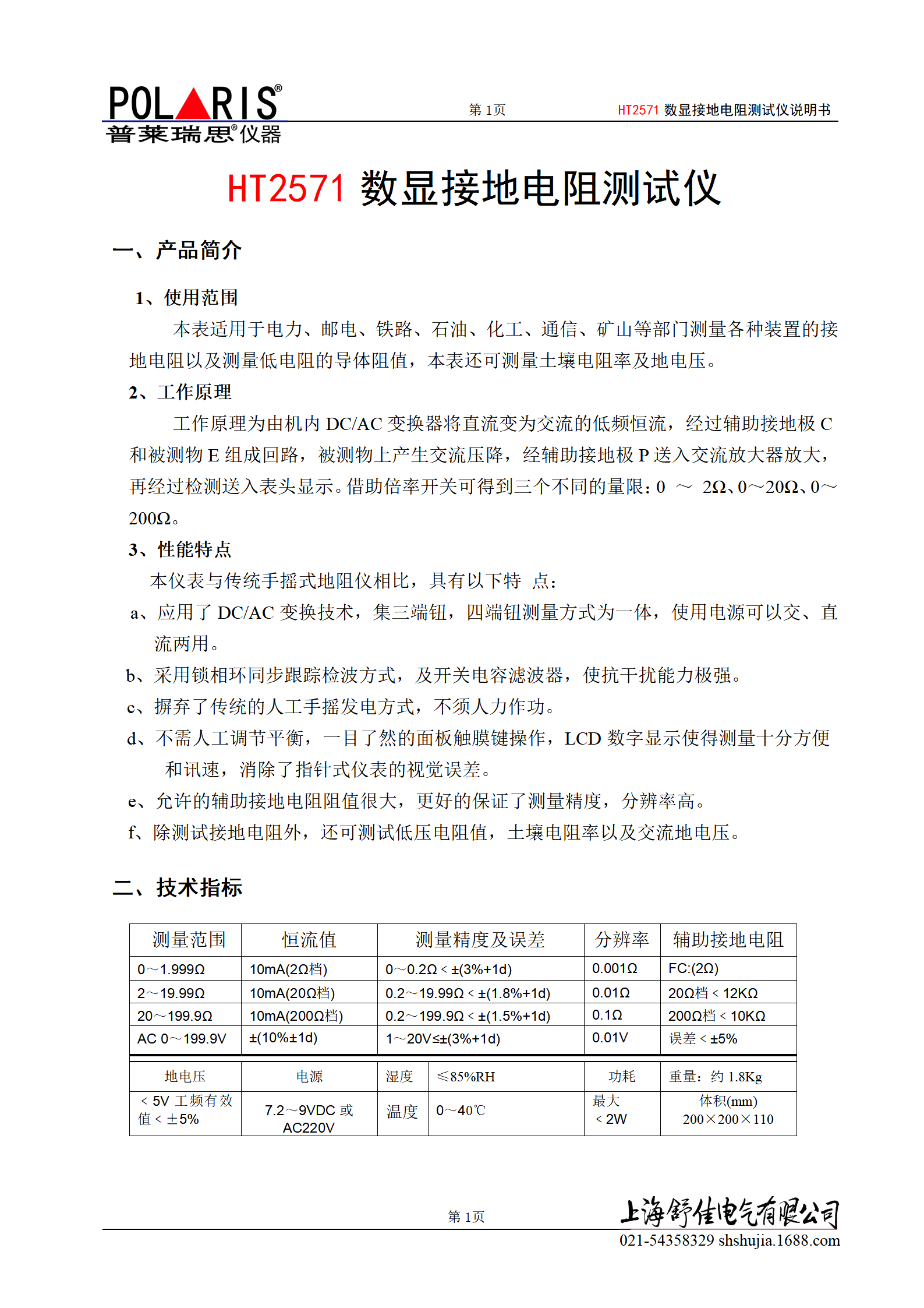
| 测量范围 | 恒流值 | 测量精度及误差 | 分辨率 | 辅助接地电阻 | |
| 0~1.999Ω | 10mA(2Ω档) | 0~0.2Ω﹤±(3%+1d) | 0.001Ω | FC:(2Ω) | |
| 2~19.99Ω | 10mA(20Ω档) | 0.2~19.99Ω﹤±(1.8%+1d) | 0.01Ω | 20Ω档﹤12KΩ | |
| 20~199.9Ω | 10mA(200Ω档) | 0.2~199.9Ω﹤±(1.5%+1d) | 0.1Ω | 200Ω档﹤10KΩ | |
| AC 0~199.9V | ±(10%±1d) | 1~20V≤±(3%+1d) | 0.01V | 误差﹤±5% | |
| 地电压 | 电源 | 湿度 | ≤85%RH | 功耗 | 重量:约1.8Kg |
| ﹤5V工频有效值﹤±5% | 7.2~9VDC或AC220V | 温度 | 0~40℃ |
最大 ﹤2W |
体积(mm) 200×200×110 |






Copyright © 上海交通大学科技园|大电流线 版权所有 沪ICP备10206185号-47
全国服务电话:021-54358329 传真:021-54011883
公司地址:青浦区练塘镇章练塘路588弄15号1幢二层H区272室(021-54358329) 网站地图 上海舒佳阿里巴巴诚信通店铺